DOI:10.2147/IJN.S248970
为了改善腹壁缺损的修复效果,人们采用了多种材料和方法来减少网状物引起的炎症反应,并对该类网状物进行了改进以实现与组织匹配的力学性能。本研究通过静电纺丝、接枝和交联等方法制备了一种与阿莫西林(AMX)掺杂多壁碳纳米管(MWCNTs)集成在一起的聚己内酯(PCL)/丝素蛋白(SF)网,从而开发出可持续的抗菌柔性网。通过物理吸附将AMX负载到中空管状MWCNTs中,并通过静电纺丝PCL和SF(40:60 w/w)来构建纳米纤维结构。通过用1-乙基-3-(3-二甲基氨基丙基)碳二亚胺/N-羟基琥珀酰亚胺(EDC/NHS)溶液处理将AMX@MWCNTs化学接枝到PCL/SF纳米纤维的表面上,以同时进行交联和涂覆。对AMX掺杂MWCNTs(AMX@MWCNTs)以及AMX@MWCNTs与PCL/SF纳米纤维的结合体进行了表征。然后,制备了功能性网并对其抗菌活性、力学性能和宿主反应进行了全面评估。研究结果表明,通过静电纺丝成功制备了PCL/SF纳米纤维结构。通过接枝和交联与AMX@MWCNT结合后,与PCL/SF网格相比,功能性网格在大肠杆菌体外生长抑制方面表现出未变形的结构、改进的表面亲水性和生物相容性界面、腹壁匹配的力学性能和缓释抗菌特性。在皮下植入的大鼠模型中,功能性网在14天内比PCL/SF网引起的炎症反应和异物反应更少。组织学分析表明,在此期间,粒细胞和巨噬细胞的浸润较少,这导致胶原蛋白松散堆积在功能性网格上,胶原蛋白掺入明显。因此,所设计的PCL/SF-AMX@MWCNT纳米纤维网具有抗菌和组织匹配的力学性能,为修复腹壁缺损提供了一种有希望的替代方法。

图1.制备PCL/SF-AMX@MWCNTs纳米纤维的示意图。

图2.PCL/SF纳米纤维的代表性SEM图像和相应的直径分布(A-C),PCL/SF-AMX@MWCNT纳米纤维的代表性SEM图像及其直径分布(D-F)。PCL/SF网格和PCL/SF-AMX@MWCNT网格的孔径(G)、孔隙率(H)和水接触角(I和J)。

图3.AMX@MWCNT颗粒(A和B)的TEM图像;AMX(C)、PCL/SF和PCL/SF-AMX@MWCNT(D)的FTIR光谱。红色箭头指示(B)中的AMX。

图4.纳米纤维网的代表性力学性能。PCL/SF网格(E和F)和PCL/SF-AMX@MWCNTs网格(G和H)在50%形变下的应力-应变曲线(A)、抗张强度(B)、断裂伸长率(C)、杨氏模量(D)和循环拉伸响应曲线。在(C)和(D)中,**P<0.01。

图5.AMX@MWCNTs和PCL/SF-AMX@MWCNTs网格体外释放AMX 72小时(A)。AMX@MWCNTs(B)和PCL/SF-AMX@MWCNTs(C)的一阶动力学方程拟合。孵育24小时后(D),不同浓度的AMX(%)对大肠杆菌生长的细菌抑制作用(D)。AMX在AMX@MWCNT、PCL/SF和PCL/SF-AMX@MWCNT网格中的负载效率(E)。与PCL/SF/AMX网(F)和PCL/SF-AMX@MWCNT网(G)共培养24小时的琼脂平板对大肠杆菌的生长抑制作用。1#、2#和3#分别表示PCL/SF网格、PCL/SF-AMX网格和PCL/SF-AMX@MWCNT网格。在(A)和(D)中,*P<0.05。

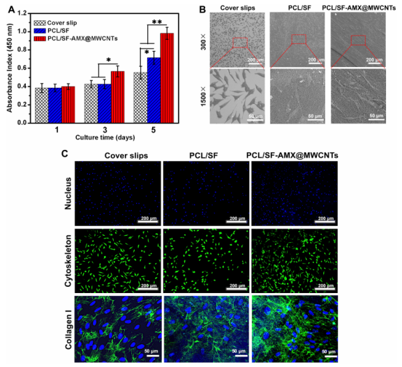
图6.培养1、3和5天后(A),L929细胞的增殖情况;3天后,在盖玻片、PCL/SF网格和PCL/SF-AMX@MWCNT网格上的细胞形态。FITC鬼笔环肽(绿色)/DAPI(蓝色)染色细胞,在盖玻片和各种网格上培养3天后,细胞的胶原蛋白I(绿色)和DAPI(蓝色)染色(C)。在(A)中,*P<0.05和**P<0.01。

图7.PCL/SF网格和PCL/SF-AMX@MWCNT网格皮下植入大鼠7天或14天后的组织学分析(A)。外植体、H&E和Masson图像中的比例尺分别为2mm、200μm和200μm。在(A)中,**表示网格,黄色箭头线标记囊的厚度;纤维囊的定量厚度(B);CD11b、CD68和I型胶原蛋白免疫组化染色(C);CD11b、CD68和I型胶原蛋白图像中的比例尺分别为50μm、50μm和100μm。在(C)中,**表示网格,红色虚线表示网格与胶原蛋白沉积之间的边界;染色CD11b(D)和CD68(E)阳性细胞的定量。在(B)以及(D和E)中,*P<0.05。