近年来,柔性电子、智能医疗和软体机器人等领域迅速发展,人们对材料的要求也愈发严苛:既要柔软贴肤,又要具备足够的力学强度;既要能导电感知,又能长期稳定不失水;甚至还希望材料本身具有抗菌、促愈合、载药等多功能。传统的水凝胶虽然柔软,却十分脆弱;常见的离子凝胶虽然能导电,但机械性能有限,难以兼顾强度、韧性与稳定性。

在这一背景下,香港大学徐立之教授课题组联合香港城市大学史鹏教授团队提出了一种全新的解决方案。该研究通过调控溶剂—溶质相互作用,实现了离子凝胶结构的深度强化,成功制备出一种同时具备高强度、高抗裂性、高延展性和多功能性的“超级离子凝胶”(HSFRI),这一成果于 2025 年发表在《Science Advances 》上,论文第一作者为香港大学/先进生物医学仪器中心博士后张贺和香港城市大学博士后贾维彬。

图 1. HSFRIs 的设计理念与实现过程
研究团队突破的关键在于材料内部的“界面工程”。传统凝胶中,溶剂会与聚合物大量形成氢键,导致固相之间的键合被削弱,从而产生松散、脆弱的网络结构。团队创新性地选择了氢键竞争能力更弱的离子液体 EMIMTFSI 作为溶剂,使得溶剂不再过度“抢占”氢键位点,反而让硬相的芳香族纳米纤维(ANF)和软相的聚乙烯醇(PVA)之间形成大量稳固的氢键。这种紧密的软硬相结合,让材料形成类似贝壳、昆虫翅膜那样的多尺度交织结构,使其具有前所未有的强韧性。一系列力学测试表明,这种新型离子凝胶的强度与韧性均远超常规水凝胶,甚至与部分工程塑料相当。与此同时,它仍保持着超过 60% 的液体含量和出色的柔顺性,能够自由弯折、贴合和变形,展现了“柔中带刚、钢柔相济”的独特特性。

图 2. HSFRIs 的力学性能
除了卓越的力学性能,HSFRI 在功能性方面同样展现出惊人的表现。与容易干裂的水凝胶不同,基于离子液体的 HSFRI 即使在空气中放置一周,几乎不产生失水,这让其成为制作长期稳定贴肤电子器件的理想材料。其纤维化网络结构赋予凝胶极佳的透气性,水汽透过率是常用 PDMS 的十余倍,可有效降低皮肤刺激和闷热感。团队进一步利用原位聚合法在材料中构筑导电聚合物图案,制成柔性电极,用于采集心电(ECG)、肌电(EMG)和脑电(EEG)信号。测试结果显示,这些超柔薄的凝胶电极不仅记录质量与商用电极相当,而且在暴露空气 24 小时后依旧保持稳定输出,这对长时间佩戴的可穿戴设备具有极高价值。材料自身的离子导电性还使其具备温度感知、应变传感等更多扩展用途,为未来的人体感知界面打开了更多可能。

图 3. HSFRIs 在表皮电子中的应用
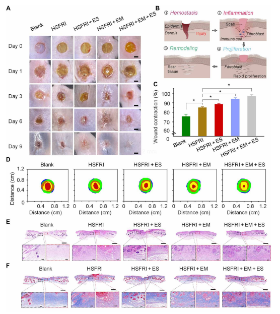
更令人期待的是,HSFRI 在生物医用领域也展现出巨大的潜力。研究团队将其制备成具有载药能力和导电功能的“电子绷带”,并在感染的全层皮肤缺损模型中开展了动物实验。由于离子液体具有出色的抗菌特性,HSFRI 能够有效抑制大肠杆菌和金黄色葡萄球菌,同时还能溶解常规水凝胶难以加载的疏水类抗生素。实验数据显示,在药物与电刺激的协同作用下,植入 HSFRI 的创面愈合速度显著加快,肉芽组织、血管生成及胶原沉积均明显优于对照组,炎症水平也大幅降低,充分证明了这类新型离子凝胶在智能创面管理领域的应用潜力。

图 4. HSFRIs 在电子敷料中的应用
总体来说,这项研究不仅为实现“高强度 + 高韧性 + 高柔性”的软材料提供了一条全新的物理机制路径,也展示了离子凝胶作为下一代生物电子、柔性传感器和智能医疗材料的巨大应用前景。从力学强化到界面工程,从电学功能到生物治疗,这项成果的跨领域融合展示了未来软材料技术的可能方向。随着这一策略在更多聚合物、纤维和溶剂体系中的推广,我们或许可以期待更多兼具强度、柔韧与功能的先进材料,为可穿戴技术、机器人、生物医疗乃至组织工程带来新一轮的创新突破。
论文信息:
High-strength and fracture-resistant ionogels via solvent-tailored interphase cohesion in nanofibrous composite networks
Science Advances (Nov 2025)
He Zhang, Wenbin Jia, Mingze Sun, Yuxiang Chen, Xiaoyi Zhang, Hao Li, Xingdao He, Peng Shi*, Lizhi Xu*
团队简介:
香港大学机械工程系徐立之教授领导的“仿生材料与生物集成器件”研究组,长期致力于柔性功能材料、仿生结构设计及其在生物医学电子器件中的创新应用。团队依托香港大学机械工程系完善的先进材料、微纳制造与生物医学仪器平台,汇聚材料科学、机械工程、生物医学工程与电子工程等多学科力量,形成了高度交叉融合的研究体系。作为团队负责人,徐立之教授主持国家自然科学基金青年科学基金项目 B 类(原优青)及香港特区政府研究资助局(RGC)多项科研项目,在柔性材料与生物电子交叉领域开展了一系列具有国际影响力的研究工作。目前,他以通讯作者身份在 Nature Communications、Science Advances、Advanced Materials 等国际高水平期刊发表论文十余篇,并申请发明专利 6 项。徐教授先后获得 2020 Croucher Innovation Award 提名、2023 Microsystem & Nanoengineering 青年科学家奖、2024 GCIM Early Career Award、2024 iCANX Young Scientist Award,以及 2024 香港大学 Outstanding Young Researcher Award 等多项重要荣誉。研究组欢迎具有材料设计、软物质力学、生物电子器件等背景的硕士、博士及博士后研究人员加入,共同探索未来柔性医疗技术与智能健康监测材料的全新路径。