由创伤或肿瘤切除引起的骨缺损修复是骨科临床的重大挑战。骨膜是一种覆盖皮层骨外表面的特殊结缔组织,在骨骼和软骨再生中起着关键作用,贡献了超过70%的再生过程。人工骨膜需要通过多功能整合实现抗菌防护、生物相容性骨骼修复、以及智能响应动态干预,以应用于复杂临床环境。然而,现有的多功能骨膜材料通常依赖于不同活性成分(如抗菌剂和成骨因子)的物理混合或分层掺入,这种复杂成分的组装常常导致功能单元分布不均、界面粘附薄弱、释放动力学失调以及功能成分容易失活,并伴有各组分间发生潜在化学反应风险。

近日,西北工业大学陈强教授&吴宏景教授&牛银波副教授在期刊《Advanced Fiber Materials》上,发表了最新研究成果“Artificial Periosteum with Balanced Antibacterial and Osteogenic Properties Regulated by NIR Radiation and Strontium Doping”。研究根据“结构-功能-响应”协同策略,设计了一种智能人工骨膜。首先通过溶胶-凝胶法将银纳米棒(AgNRs)封装在掺有Sr的介孔生物活性玻璃(BG@Sr)中,再通过“一锅”静电纺丝技术掺入聚乳酸/明胶纤维中,制备人工骨膜(PAR-Sr)。
设计思路如下:(1)结构设计:采用核壳结构,从物理上将光热/抗菌内核与成骨外壳隔离。其中,离子掺杂的外壳构成电荷调控网络,既能维持抗菌与成骨功能间的动态平衡,又可避免物理混合中常见的组分间化学干扰。(2)功能调控:近红外(NIR)辐照可激活双重响应机制,同步实现温度升高(> 50 °C)并触发温度调控的离子释放,协同抗菌。(3)宏观构筑:通过静电纺丝纤维基质组装多功能纳米颗粒,有助于增强纳米级组分的分散性、界面结合强度及协同生物功能,形成具有优化结构异质性的生物活性支架。

图1:PAR-Sr人工骨膜的设计思路
结果表明,Sr掺杂产生的带负电Si–O⁻和非桥接氧(NBO)键可有效调节Ag⁺释放动力学,防止突释。此外,PAR-Sr骨膜具有与人体骨膜相近的力学性能,并具备柔韧性、轻质性特点。体外研究结果表明,PAR-Sr在NIR照射下,具有33.8%的光热转化效率,并表现出显著的抗菌效力(>99%)。此外,PAR-Sr展现出卓越的生物相容性和成骨潜力,可以上调成骨相关基因表达、提高碱性磷酸酶(ALP)活性以及促进细胞外基质(ECM)矿化。在大鼠颅骨缺损感染模型中,PAR-Sr骨膜在近红外照射下表现出显著的骨整合能力,同时减少术后炎症反应。PAR-Sr人工骨膜的制备为骨科临床应用提供了一种有前景的治疗策略,用于预防种植相关感染并促进骨整合。

图2:AgNR@BG@Sr纳米颗粒的制备及表征。
如图2所示,通过溶胶-凝胶法制备了Sr掺杂的AgNR@BG@Sr纳米颗粒。基于密度泛函理论(Density functional theory, DFT)的电荷密度理论计算结果表明,Sr掺杂后,BG外壳的静电势提高,在Sr位点周围形成正电势屏障。颗粒的平均电荷密度从+1.478×10⁻⁴ e降低到-1.534×10⁻³ e,Sr²⁺取代Si⁴⁺后,由于价态差异会形成局部正电荷中心。这种电荷重排意味着静电排斥可能将Ag⁺捕获在MSN网络的介孔中,从而有望控制离子释放并降低细胞毒性。

图3:多功能PAR-Sr人工骨膜的制备及表征。
如图3所示,通过一锅静电纺丝法制备了掺杂AgNR@BG@Sr纳米颗粒的PAR-Sr人工骨膜。实验表明其具有与人体骨膜相似的力学性能、良好的亲水性能、以及长达21天的Ag/Sr离子的持续释放。此外,808 nm 处NIR照射可以加快Ag/Sr离子释放速率,Sr掺杂则可进一步减缓Ag离子的释放速率。

图4:PAR-Sr的光热性能和生物活性表征。
如图4所示,PAR-Sr具有良好的光热性能和生物活性。在808 nm NIR照射(1 W/cm2)下,PAR-Sr表面温度在5分钟内从30.7°C上升到54.6°C,光热转化效率为33.8%。

图5:PAR-Sr的抗菌性能表征。
如图5所示,PAR-Sr具有良好的光热抗菌性能和抗生物膜特性,在NIR照射下会导致细菌形态破碎、内容物流出;对金黄色葡萄球菌和大肠杆菌的抗菌率均超过99%。

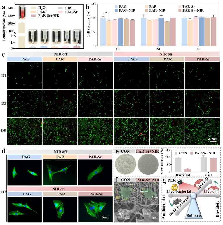
图6:PAR-Sr的生物相容性能。
如图6所示,PAR-Sr具有良好的生物相容性能,体外溶血率<5%,细胞存活率>90%,细胞形态正常。在细菌-细胞共培养体系下实现了抗菌和细胞相容性能的平衡。

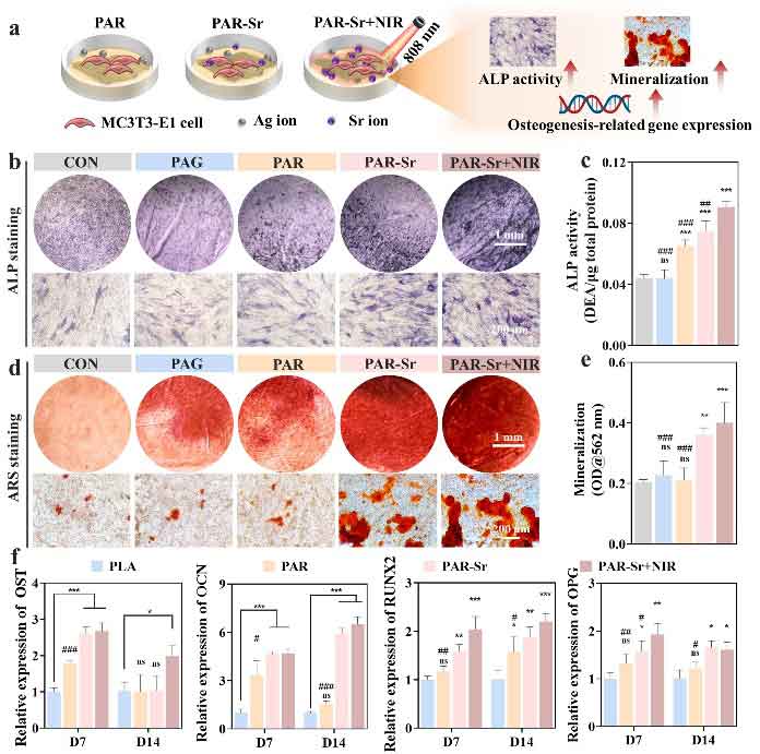
图7:PAR-Sr的体外成骨性能

图8:PAR-Sr的体内成骨性能
体内外实验结果显示,制备的PAR-Sr人工骨膜展现出良好的成骨性能,可以促进碱性磷酸酶(ALP)的表达和矿化结节的生成,并上调RUNX2、OCN、OPG、OST等成骨标志物的表达。显著促进骨缺损感染大鼠颅骨再生。
总之,PAR-Sr整合了光热响应离子释放、生物活性、成骨特性和抗菌性能,实现感染控制与组织再生之间的动态平衡。此外,其柔韧性、轻量化和适度的拉伸性使其适用于牙槽骨再生、关节修复和感染性颅骨缺损重建等应用
论文链接:
https://doi.org/10.1007/s42765-025-00651-5
人物简介:
陈强,西北工业大学材料学院教授,博士生导师,国家级青年人才。曾获陕西省“杰青”、陕西省“青年科技新星”、西北工业大学“翱翔新星”等荣誉称号。研究方向包括仿生涂层材料、纳米药物递送材料、聚合物基功能涂层材料,具体涉及表面改性新方法、多尺度材料界面设计及合成、结构功能一体化以及改性材料服役可靠性评估等研究。以第一/通讯作者在材料领域主流期刊发表论文60余篇,授权/公开发明专利20余项。主持国家自然科学基金、军口国家级纵向项目等10项,其中牵头千万级重大项目2项,总经费逾5500万元。担任《Adv Compos Hybrid Mater》、《橡塑模具与装备》等期刊编委,《Biomaterials Translational》、《Advanced Manufacturing》、《飞机设计》等期刊青年编委。
吴宏景,西北工业大学物理科学与技术学院教授,博士生导师,基础物理中心副主任,省级领军人才,国际先进材料协会会士(FIAAM)。近五年以第一/通讯作者在Matter、Nat. Commun.、Adv. Mater.、Adv. Funct. Mater.等期刊发表学术论文150多篇,其中34篇入选ESI高被引论文,7篇入选ESI热点论文,谷歌学术引用2万多次,H因子86;公开发明专利7项、授权4项;主编英文专著1部,共同主编教材1部,参编专著章节5章;获陕西高等学校科学技术优秀成果一等奖(R1)、Cell Press物质科学领域年度最受欢迎中国论文奖等荣誉,入选应用物理领域“全球前2%顶尖科学家”、英国皇家化学会期刊“Top 1%高被引中国作者”等榜单;担任《Electromagnetic Wave Science and Technology》创刊主编,Cell Press旗下SCI期刊《iScience》客座主编,Springer旗下SCI期刊《Journal of Materials Science: Materials in Electronics》编辑,《BIO Integration》、《International Journal of Minerals, Metallurgy and Materials》期刊编委,《Nano-Micro Letters》、《Rare Metals》、《Advanced Powder Materials》青年编委。
牛银波,西北工业大学生命科学与技术学院副教授,博士生导师。国家公派哈佛医学院访问学者。主要研究方向:骨稳态失衡机制与干预策略研究。主持国家自然科学面上项目、国家自然科学青年项目、陕西省重点研发计划、陕西省自然科学基金和博士后特别资助等10余项。以第一/通讯作者发表论文20余篇。担任《国际生物医学工程杂志》编委,陕西省天然药物学会常务理事,陕西省药理学会生化与分子药理学专业委员会常务委员。为国际华人骨研学会(ICMRS)终身成员,中国空间科学学会空间生命专业委员会成员,陕西省细胞生物学会(SSCB)成员。