文献导读:
氢能作为清洁能量载体,已广泛应用于医疗、化工、冶金、能源存储等领域,但其易燃易扩散的特性及 4% 的爆炸极限,使得 ppb 级精准检测成为氢能产业安全发展的重要需求。传统金属氧化物半导体传感器因活性位点不足,存在灵敏度低、抗干扰能力弱、检测下限偏高等问题,难以满足复杂场景的痕量监测需求。近日,西南交通大学赵志俊教授团队研发出 Pd 负载 ZnTiO3/ZnO 异质结纳米管传感器,相关研究成果以 “Electrospun Pd-Loaded ZnTiO3/ZnO Nanotubes with Engineered Heterostructures for ppb-Level Hydrogen Sensing” 为题发表在期刊《ACS Applied Materials & Interfaces》上。

图1 Pd-loaded ZnTiO3/ZnO的合成示意图
团队采用同轴静电纺丝结合分步热解技术,设计双层前驱体体系,通过精准控制纺丝参数和热解条件,利用聚合物差异化分解特性,构筑出直径约 100 nm、壁厚 26 nm 的贯通式中空纳米管结构。该结构大幅提升了材料比表面积,构建了通畅的气体扩散通道,经系统优化确定 ZnTiO3与 ZnO 重量比 0.65:1、Pd 负载量 3 wt% 时,传感器综合性能最优。

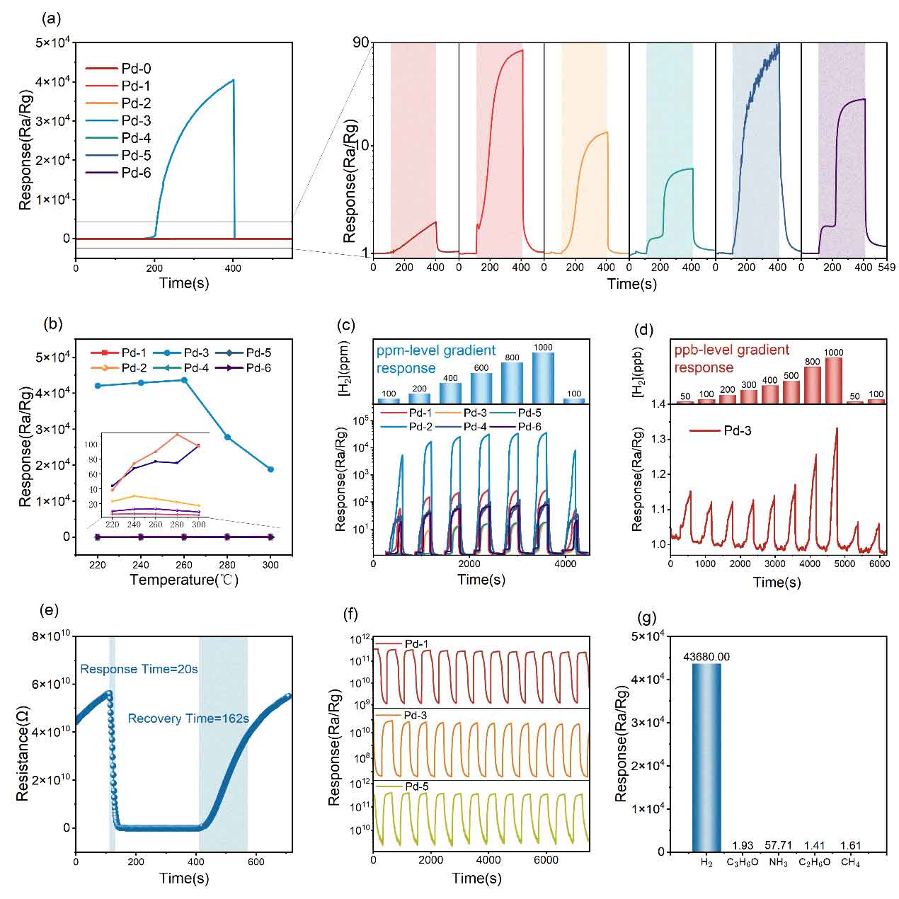
图2 传感器各方面性能测试
优化后的传感器在 260℃工作温度下,对 1000 ppm 氢气的响应值达 43680,检测下限低至 50 ppb,响应时间 20 秒、恢复时间 162 秒,能满足实时监测需求。其对氢气的识别特异性强,响应信号远高于氨气、丙酮等常见干扰气体,且经多轮循环测试和 27 天长期稳定性验证,性能保持稳定,实用潜力突出。

图3 纳米管的形态学、结构和成分表征
该传感器的优异性能源于结构设计与成分调控的协同作用:富氧空位的 ZnTiO₃、直接带隙特性的 ZnO 与 PdO 形成高效 p-n 异质结,加速电荷分离并提升氧气吸附效率;Pd 的催化作用降低氢气解离活化能,提升反应效率;中空纳米管结构则强化了气体吸附与反应动力学。这种协同机制突破了传统传感器性能瓶颈,为痕量气体检测技术提供了新的设计思路。该传感器凭借高灵敏度、高选择性、可规模化制备等优势,有望应用于氢能汽车、化工园区、储能电站等场景,为氢能产业安全发展提供技术支撑。
原文链接:https://doi.org/10.1021/acsami.5c17697
作者简介:
赵志俊副教授,西南交通大学智慧城市与交通学院副教授、硕士生导师。
研究工作主要面向智能制造、智能传感、柔性器件等前沿交叉学科领域,重点开展新型纳米制造工艺开发与智能传感技术研究,取得多项突破性科研成果,在国际著名期刊上发表SCI论文50余篇。开发的纳米焊接技术与转印技术被作为主要研究成果曾先后被美国科学促进会(AAAS)EurekAlert、麻省理工科技评论、ScienceDaily、All Tech News、韩国电子新闻、韩国日要新闻等10余家媒体进行了专题报道。