慢性伤口中渗出物过多会增加组织水化、细菌感染和炎症增加的风险。虽然Janus敷料能够单向输送渗出液,但目前的设计忽略了保持最佳伤口湿度和提供按需抗菌/抗炎治疗以支持修复的关键需求。

浙江理工大学吴金丹教授团队研究开发了一种自吸泵式三层敷料(GCSIP),其整合了聚六亚甲基胍接枝三缩水甘油醚(PHMG-GTE)改性棉、负载布洛芬的丝素蛋白(IBU/SF)及聚氨酯(PU)。该结构通过棉层完全饱和时触发的可控回流机制,实现了自主、单向的液体传输与药物释放。通过精准设计的微孔阵列(孔径 400μm,间距 6 mm),优化了定向传输与回流效率。棉层饱和后,部分液体通过该阵列回流,促进溶解的丝素蛋白(SF)分子及 87.6% 的包封布洛芬(IBU)在 72 小时内释放。释放的成分可显著降低 M1 型巨噬细胞中肿瘤坏死因子 -α(TNF-α)和白细胞介素 - 6(IL-6)的表达,降幅分别达 90.4% 和 87.6%。体内实验结果表明,该敷料具有优异的生物相容性,15 天内可实现近乎完全的伤口愈合,残留伤口面积占比仅为 0.8%。本研究为多功能敷料建立了按需渗液调控与药物释放机制,有望加速伤口愈合进程。相关研究成果以“Trilayered Self‐Pumping Dressing with Micropore Array for Drug Backflow Release in Diabetic Wound Healing”为题目,发表在期刊《Advanced Healthcare Materials》上。

图 1 用于糖尿病伤口愈合的 GCSIP 敷料制备示意图。

图 2 功能材料的合成与表征。a)聚六亚甲基胍接枝三缩水甘油醚(PHMG-GTE)和 b)胍修饰棉(GC)的合成示意图。c)PHMG、GTE 及 PHMG-GTE 的傅里叶变换红外光谱(FTIR)。d)棉织物和 GC 中碳(C)、氧(O)、氮(N)和氯(Cl)的元素含量。e)棉织物和 f)GC 的碳 1s X 射线光电子能谱(XPS)。g)棉织物和 h)GC 的扫描电子显微镜(SEM)图像及水接触角(WCA)。

图 3 GCP 敷料的结构及界面稳定性。a)双层结构示意图。b)胍修饰棉(GC)、c,d)聚氨酯(PU)层的扫描电子显微镜(SEM)图像:(c)热压前、(d)热压后。e,f)GCP 的横截面图像。g,h)双层敷料的稳定性测试过程:(g)热压前、(h)热压后。i)聚氨酯(PU)与胍修饰棉(GC)层间的结合力。

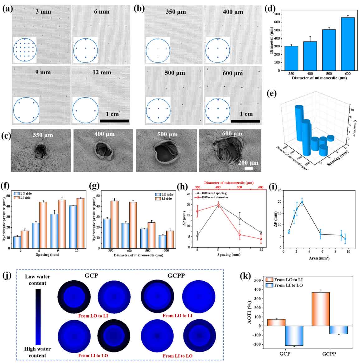
图 4 GCPP 敷料的形貌与性能表征:a)不同孔隙密度的图像;b)不同直径微孔的图像。插图显示流体静压力测试装置可覆盖的最大孔隙数量。c)扫描电子显微镜(SEM)图像及 d)不同尺寸微针对应的实测微孔直径(n=3)。e)总孔隙面积、f,g)流体静压力(HP)及 h)不同孔隙密度和微孔直径下 GCPP 敷料的流体静压力差值(∆HP)(n=3)。i)流体静压力差值(∆HP)与总孔隙面积的相关性(n=3)。j)GCPP 敷料的含水量及 k)单向传输累积指数(AOTI)值(n=3)。

图 5 4% 丝素蛋白(SF)溶液制备的纳米纤维扫描电子显微镜(SEM)图像:a)未负载布洛芬(IBU);b)负载布洛芬(IBU)。c)负载布洛芬(IBU)纳米纤维膜的直径分布。d)1400-1800 cm⁻¹ 范围内丝素蛋白(SF)的傅里叶变换红外光谱(FTIR)。e)峰拟合结果及 f)丝素蛋白(SF)二级结构的含量分析(n=3)。g)丝素蛋白(SF)纳米纤维膜的水接触角(WCA)。h)负载布洛芬(IBU)纳米纤维膜在磷酸盐缓冲液(PBS)中的质量变化(n=3)。

图 6 GCSIP 敷料的结构及液体传输性能。a)三层 GCSIP 结构的示意图及 b)俯视图。c)聚氨酯(PU)层的扫描电子显微镜(SEM)图像。GCSIP 的横截面 SEM 图像:d)三层区域;e,f)分别为其边缘热压前、热压后的图像。g)GCSIP 疏水侧(LO)及 h)亲水侧(LI)的液滴传输动力学。i)GCSIP 中的模拟回流过程。j)相反流动方向的单向传输累积指数(AOTI)(n=3)。k–m)定向液体传输机制的示意图解。

图 7 GCSIP 敷料的体外功能评价。a)自制装置示意图及药物回流释放机制。b)不同条件下的累积药物释放曲线(n=3)。c)代表性抗菌实验图像及 d)对应的定量抗菌率(n=3)。e)材料提取物培养的 L929 小鼠成纤维细胞形态。f)材料提取物暴露后的细胞活力评估(n=3)。g)GCSIP 介导的促炎标志物肿瘤坏死因子 -α(TNF-α)和 h)白细胞介素 - 6(IL-6)的表达降低(n=3)。

图 8 体内伤口愈合效果评估。a)动物实验流程示意图。b)术后 0 至 15 天的代表性伤口图像(n=3)。数据以平均值 ± 标准差表示。*p<0.05、**p<0.01、***p<0.001(分别为经 CP、GCP 或 GCSIP 处理后的愈合情况)。c)四组小鼠术后不同时间点的伤口面积变化轨迹。d)残留伤口面积。
结论
本研究成功开发了一种三层结构的 GCSIP 敷料,其特征为 400 μm孔径、6 mm间距的微孔阵列及渗液触发式药物释放机制。该敷料通过电纺技术整合聚六亚甲基胍接枝三缩水甘油醚(PHMG-GTE)修饰棉、负载布洛芬(IBU)的丝素蛋白(SF)条带与聚氨酯(PU),并经热压工艺实现层间牢固结合。微孔阵列可促进单向液体传输,同时优化药物与渗液回流的介质通道。模拟实验结果显示,该敷料药物释放效率优异,72 小时内回流释放率达 87.6%。这一创新设计赋予敷料抗炎性能及伤口保湿能力,此外其还表现出强效抗菌活性,抗菌效果接近 100%。动物模型实验表明,GCSIP 敷料可在 15 天内近乎完全促进伤口愈合进程。本研究为通过渗液调控促进伤口愈合提供了一种新颖有效的方法,也为多功能医用敷料的设计提供了宝贵思路。
原文链接: https://doi.org/10.1002/adhm.202504202