随着5G/6G电子设备与高温雷达隐身应用对电磁波吸收材料提出“薄、轻、宽、强”的迫切需求,发展兼具高效低频吸收与优异高温稳定性的吸波材料成为当前研究的关键挑战。传统碳基、铁氧体及聚合物基吸波材料在高温下易发生结构分解或磁性能退化,难以满足航空航天、高超音速飞行器等极端环境应用。

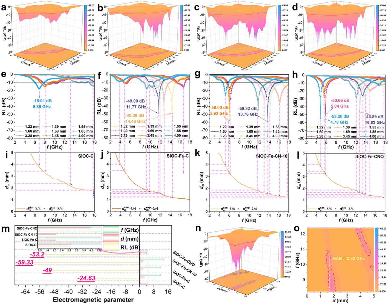
近日,景德镇陶瓷大学曾小军团队联合上海大学高彦峰、厦门大学余兆菊、广东省科学院新材料研究所张小锋、香港城市大学吕坚院士在顶级期刊《Advanced Materials》上发表了题为“Evolution of Fe Single Atom in SiOC Ceramic Fibers and Their HighTemperature and Ultrathin Electromagnetic Wave Absorption”的研究论文。研究生邓小妹为共同第一作者。研究通过静电纺丝结合高温热解工艺,创新性地采用氮掺杂锚定策略,成功将Fe纳米颗粒转变为原子级分散的Fe单原子,构建出具有丰富极化中心与优异热稳定性的SiOC-Fe-CN-10陶瓷纤维。该材料在1.60 mm的超薄厚度下获得的反射损耗(RL)为-59.33 dB,有效吸收带宽为4.03 GHz。重要的是,材料经过500 ℃空气氧化后,RL值仍保持在-53.2 dB,表现出良好的高温抗氧化性与电磁波吸收稳定性。

图1:SiOCFeCN10的制备流程与结构表征示意图。
SiOC-Fe-C与SiOC-Fe-CN-10复合纤维的制备流程及微观形貌。通过静电纺丝与高温热解工艺,成功制备出直径约250 nm的均匀纤维,氮掺杂后纤维表面纳米颗粒显著减少。

图2:不同氮掺杂比例样品的TEM、XRD及Fe纳米颗粒扩散-溶解机制示意图。
随着双氰胺比例提升,Fe纳米颗粒逐渐转化为单原子,SiOC-Fe-CN-10中无明显纳米颗粒。

图3:SiOC-Fe-CN-10的HAADF-STEM图像及Fe K-edge XANES/EXAFS图谱。
SiOC-Fe-CN-10的HAADF-STEM图像及Fe K-edge XANES/EXAFS图谱中清晰观察到Fe以单原子形式存在于SiOC陶瓷基体中,EXAFS拟合证实Fe与N形成Fe-Nₓ配位结构,小波变换进一步验证了Fe-N键的存在。

图4:样品的高分辨XPS图谱、FT-IR光谱、TGA曲线及磁滞回线。
XPS揭示SiOC-Fe-CN-10中Fe的存在形式。FT-IR证实Si-C-Si键的存在,TGA表明SiOC-Fe-CN-10具有良好的热稳定性,磁滞回线则显示其磁性特征。

图5:样品的3D/2D反射损耗(RL)图谱与厚度(d)-频率(f)匹配曲线以及原位高温测试结果。

图6:样品的电磁参数(ε′、ε″、μ′、μ″)及阻抗匹配Z、最佳RL值与频率依赖性以及电磁波吸收机理。
SiOC-Fe-CN-10在1.60 mm超薄厚度下RL为-59.33 dB,500 ℃高温氧化后仍保持-53.2 dB的强吸收能力。SiOC-Fe-CN-10具备丰富的极化损耗与磁损耗机制,有效吸收带宽(EAB)达4.03 GHz。
论文链接:https://advanced.onlinelibrary.wiley.com/doi/10.1002/adma.202521533
人物简介:
曾小军,景德镇陶瓷大学先进陶瓷材料研究所副所长和先进陶瓷材料江西省重点实验室副主任。以第一/通讯作者发表SCI论文100余篇,连续4年入选爱思唯尔数据库《全球前2%顶尖科学家榜单》。
邓小妹,景德镇陶瓷大学瓷材料科学与工程学院在读研究生,研究方向为硅基材料的电磁参数调控及其高温电磁波吸收性能研究。
余兆菊,厦门大学材料学院教授、博士生导师、世界陶瓷科学院(World Academy of Ceramics)院士、德国“洪堡学者“、中国国投研究院兼职科学家、中国硅酸盐学会特种陶瓷分会第十届理事会副秘书长、入选福建省级高层次人才。主要研究方向包括:1)单源聚合物先驱体法制备结构/功能一体化陶瓷;2)低维纳米功能材料(电、磁、催化等);3)有机硅功能高分子材料。
张小锋,正高级工程师,博士,广东省科学院新材料研究所热喷涂研究中心副主任,广州市科协第十一届委员会委员,国家优青、广东省杰青、珠江新星。现任中国硅酸盐学会特陶分会青工委副主任、中国机械工程学会表面分会青工委副主任、广东省材料研究学会青工委秘书长等。至今,以第一/通讯(含共同)在Nat. Commun.、Mater. Sci. Eng. R.等期刊发表SCI论文80余篇。
吕坚,香港城市大教授,法国国家技术科学院(NATF)院士,香港工程科学院(HKAES)院士。研究方向涉及纳米材料与先进材料的制备和力学性能,实验力学,材料表面工程和仿真模拟,仿真模拟设计。在包括本领域顶尖杂志Nature(封面文章),Science,Nature Materials,Nature Communications等SCI杂志上发表论文350余篇。
高彦峰,上海大学伟长学者特聘教授,材料科学与工程&无机化学博士生导师,教育部长江学者特聘教授(2015)、国家杰出青年基金(2013)、中国科学院“百人计划”(2007)、上海市“浦江人才”、上海市优秀学术带头人获得者、国务院政府特殊津贴专家。长期从事与新能源材料、硅酸盐功能材料、碳中和相关的光热调制材料的设计、制备与应用研究。有数项科研成果转化应用。发表学术论文300余篇。