随着电子设备向高功率密度、小型化和集成化方向快速发展,设备运行过程中产生的热量急剧增加,对绝缘材料的导热性能和介电稳定性提出了更高要求。传统聚合物纤维绝缘纸,如纤维素和芳纶纸,虽具有优异的电绝缘性和机械强度,但其本征导热系数极低(< 0.5 W·m-1·K-1),难以有效散热,导致热量积聚,进而引发设备效率下降和绝缘击穿风险升高。为解决这一问题,研究者尝试将高导热陶瓷填料(六方氮化硼,h-BN)引入聚合物基体中构建导热网络。然而,高填料含量下填料易团聚、界面结合弱,导致声子散射增强和电树枝缺陷形成,制约了复合材料导热和绝缘性能的同步提升。因此,如何在高填料含量下实现填料均匀分散、构建连续导热网络并增强界面结合,成为当前高性能绝缘材料研究的关键科学问题。

近日,武汉纺织大学材料科学与工程学院王桦/王罗新团队熊思维副教授在期刊《Chemical Engineering Journal》上,发表了题为“Brick-and-mortar engineered Trimethoxy (2-phenylethyl) silane@h-BN/polyarylate nanofiber paper with ultrahigh thermal conductivity and dielectric strength”的研究成果。论文第一作者为武汉纺织大学硕士王敬贤、刘雪阳,通讯作者为熊思维副教授。

图1 TMS@h-BN/PAR纳米复合纸的结构设计
该研究成果受“砖-泥结构”启发,通过湿法成型与热压工艺,构建了由热致液晶聚芳酯纳米纤维(泥)和TMS表面修饰的六方氮化硼纳米片(砖)的多级异质层状结构,揭示了在超高填料负载下,通过界面π-π共轭增强与三维纤维网络协同提升复合材料热管理和电绝缘性能的机制。这种结构优化有效降低了界面热阻(从2.2×10-7降至1.52×10-7 m2·K/W),并抑制了电场畸变。此外,该材料展现出卓越的耐老化性能和优异的阻燃性。

图2 TMS@h-BN/PAR纳米复合纸的热管理性能
该研究对TMS@h-BN/PAR纳米复合纸的热导率及其热管理性能进行了系统评估。如图2所示,TMS@h-BN/PAR复合纸在70 wt%填充下热导率达14.19 W/m·K,远高于未改性样品(9.52)和纯PAR膜(0.17)。EMA模型拟合显示TMS修饰将界面热阻从2.2×10-7降至1.52×10-7 m2·K/W,归因于π-π相互作用增强界面结合。COMSOL模拟进一步证实TMS@h-BN界面热流密度更高,热传导更顺畅。CPU散热测试中,TMS@h-BN/PAR使CPU最高温度降低约14°C,冷却效率更高,且在多次开关循环中表现稳定。Materials Studio计算表明TMS与PAR的相互作用能(-34.5 kcal/mol)优于KH550和KH560,证实其分子级界面增强机制。

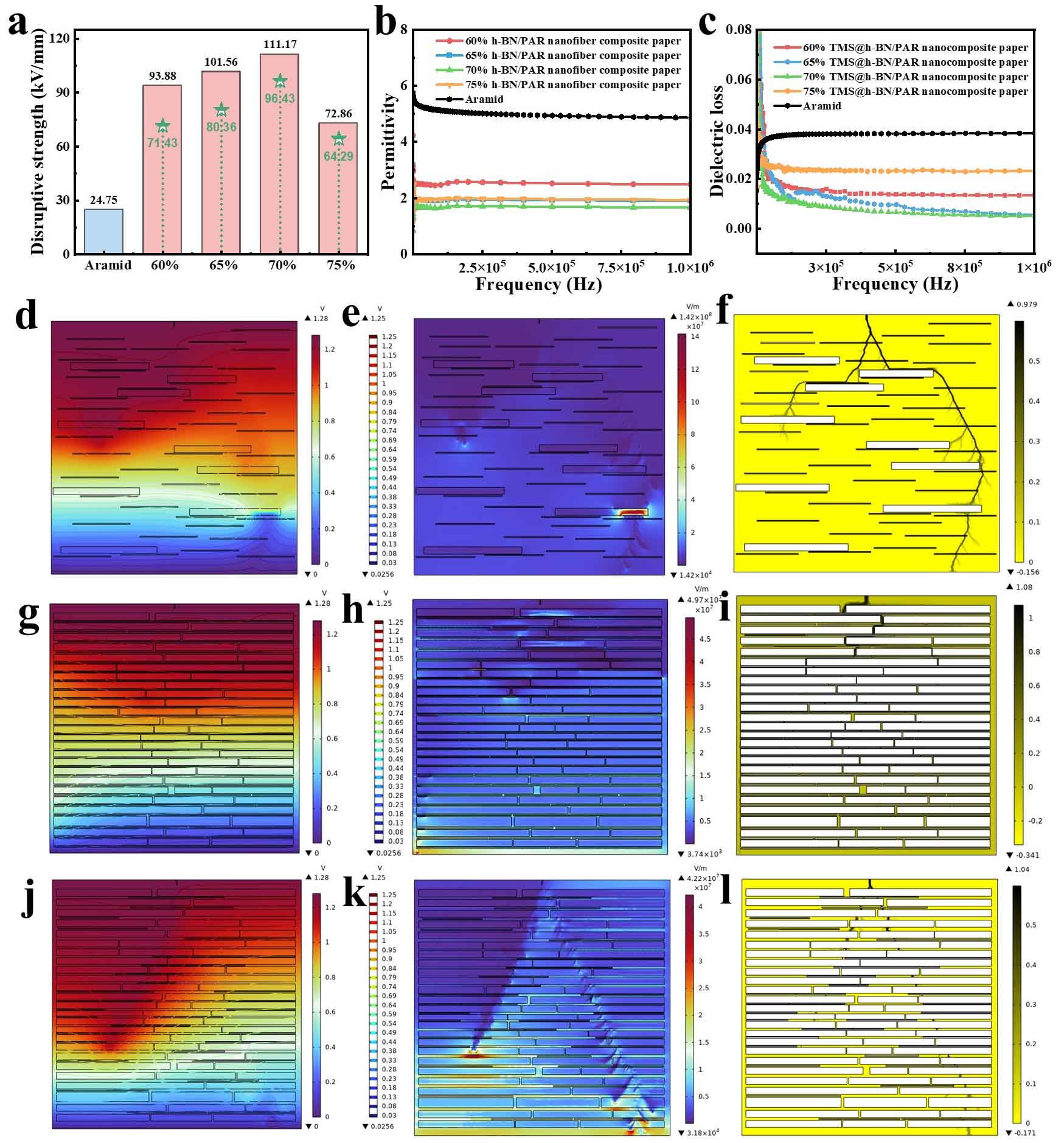
图3 TMS@h-BN/PAR纳米复合纸的电绝缘性能与机制研究
图3显示TMS@h-BN/PAR在70 wt%填充下击穿强度达111.17 kV/mm,是商业芳纶纸的4.5倍,远高于未改性样品的96.43 kV/mm。介电常数(1.66–2.48)和介电损耗均低于芳纶纸,归因于致密的“砖-泥”结构抑制了极化损耗和局部放电。有限元模拟表明,适量填充下电树路径曲折、分支多,有助于电场均匀化;填充过多则导致界面缺陷、电树路径垂直化,击穿性能下降。模拟还揭示了TMS@h-BN在垂直电场方向排列有助于横向电荷耗散,进一步提升绝缘性能。该图系统揭示了填料含量与电学性能之间的构效关系。

图4热老化对TMS@h-BN/PAR纳米复合纸电学性能的影响
图4评估了TMS@h-BN/PAR在200°C热老化24 h后的电学性能变化。复合纸击穿强度从111.17降至86.71 kV/mm,仍远高于芳纶纸(5 kV/mm)。介电常数和介电损耗随老化时间略有上升,但变化幅度远小于芳纶纸,表明其优异的抗热老化能力。体积电阻率从1.11×1022略降至1.76×1019 Ω·cm,仍保持极高绝缘性,而芳纶纸则下降近5个数量级(降至1011 Ω·cm)。这些结果归因于h-BN的高导热性促进热扩散,PAR的分子结构稳定,以及TMS增强的界面结合抑制了热诱导缺陷的生成,显著提升了材料的热稳定性与长期可靠性。

图5紫外老化对TMS@h-BN/PAR纳米复合纸电学性能的影响
图5展示了365 nm UV照射24 h后TMS@h-BN/PAR的击穿强度从111.7降至80.67 kV/mm,而芳纶纸仅剩10 kV/mm。介电常数和介电损耗变化幅度远小于芳纶纸,表明其优异的抗UV老化能力。体积电阻率保持在高位(1.76×1019 Ω·cm),而芳纶纸下降至1011量级。这归因于PAR分子链中芳香酯键比芳纶的酰胺键更耐UV降解,同时h-BN纳米片形成有效UV屏蔽层,TMS增强的界面结合抑制了光诱导的界面脱粘和微裂纹形成。“砖-泥”结构也限制了UV穿透深度,显著提升了复合纸在极端光照环境下的绝缘稳定性。

图6 TMS@h-BN纳米复合纸的热稳定性和阻燃性能
图6显示TMS@h-BN/PAR在400°C处理30 min后质量保持率达98%,远高于芳纶纸的78%。热重分析表明其最大分解温度(502°C)显著高于芳纶纸(375°C),热稳定性优异。在1300°C火焰直接接触10 s后,复合纸仅表面轻微碳化,仍保持柔韧性和结构完整性,而芳纶纸3 s内即完全碳化收缩。极限氧指数(LOI)测试显示TMS@h-BN/PAR的LOI > 60%,远高于芳纶纸的26%,属于难燃材料。SEM显示燃烧后复合纸仍保持纤维网络结构,归因于h-BN的隔热屏障效应和TMS增强的界面结合,显著提升了其在极端高温环境下的安全性与结构稳定性。

图7 TMS@h-BN纳米复合纸的机械耐久性和柔韧性
通过AFM和SEM评估了TMS@h-BN/PAR在摩擦、单向/双向折叠和揉捏后的表面形貌与击穿强度变化。摩擦后表面粗糙度仅从29.4增至35.3,结构完整,无明显损伤。经100次单向折叠后,击穿强度仍保持36.18 kV/mm,是芳纶纸的4.6倍;双向折叠后为30.89 kV/mm,揉捏15次后为20.43 kV/mm,均显著优于芳纶纸。优异的机械耐久性归因于PAR纳米纤维的高长径比形成柔性网络,TMS增强的π-π界面结合有效传递应力,热压诱导的界面融合进一步提升了结构整体性。该图系统验证了复合纸在复杂机械应力下的结构稳定性和电绝缘保持能力。
论文链接:
https://doi.org/10.1016/j.cej.2026.174555
人物简介:
熊思维,武汉纺织大学副教授,硕士生导师,四川大学博士,主要从事热致液晶态聚芳酯纳米纤维高效宏量制备及应用开发。