周围神经损伤(PNI)是临床高发的神经系统创伤,全球年发病人数超百万,超 50% 患者会出现神经功能恢复受限,且损伤后两周内肌肉量最高可流失 50%,同时伴随神经性疼痛、焦虑抑郁等并发症,严重影响患者生活质量。传统临床干预手段如神经缝合、神经移植、常规神经导管修复,存在神经纤维对位不良、供体短缺、长段缺损再生支持不足等缺陷;而电刺激、超声等生物物理疗法,也面临感染风险、疗效不稳定等问题。开发兼具优异生物相容性、主动再生调控、并发症防治的新型修复材料,成为周围神经损伤治疗领域的研究重点。

近日,香港城市大学胡金莲教授与江西省科学院翟振亚副研究员团队合作,在周围神经再生修复领域取得重要研究成果,设计制备出一款集自供电、导电、机械响应性药物递送于一体的聚己内酯/明胶(PCLG)纳米纤维导管。该研究成果围绕自供电纳米纤维导管的设计、制备、性能表征及体内外功能验证展开,系统揭示了其通过激活胰岛素信号通路促进神经再生、抑制细胞凋亡的分子机制,相关研究成果已形成高水平学术论文,展现出良好的临床转化潜力。相关研究内容以“Multi-functional self-powered nanofiber conduit for peripheral nerve regeneration and muscle atrophy prevention”为题目,发表在期刊《Journal of Nanobiotechnology》上。江西省科学院医药与健康研究所谈仁杰博士为第一作者,香港城市大学胡金莲教授、江西省科学院翟振亚副研究员为通讯作者。
研究团队采用静电纺丝和浸涂的复合工艺制备核心材料 PCLG-D 纳米纤维导管:如图 1a 所示,先将聚己内酯与明胶按等体积混合,通过静电纺丝制备取向性良好的 PCLG 纳米纤维膜,再将其浸入负载阿司匹林/赖氨酸的聚吡咯(PPy/D)纳米颗粒分散液中浸涂,最终卷制成圆柱形神经导管。

图1:多功能自供电纳米纤维导管的制造和形态。
PCLG 导管为取向性纳米纤维结构,平均纤维直径 436 nm,相比纯 PCL 导管拉伸强度显著提升,且柔韧性优异,可耐受反复弯曲、扭转、折叠而不破损;PPy 涂层赋予导管疏水特性(水接触角>90°),能抵抗生理环境中水分渗透,提升材料稳定性。如图 2b 所示,导管的压电输出主要来源于明胶,在 4 N 外力作用下可产生稳定电压,且体内输出性能与运动强度呈正相关(跑步机速度 15 cm/s 时峰值电压达 2.869 V);PPy 的共轭 π 体系赋予导管良好导电性,有效缓解了自供电材料的极化抵消问题,保障神经电信号传导。

图2:多功能自供电纳米纤维导管的力学特性、压电与导电性。
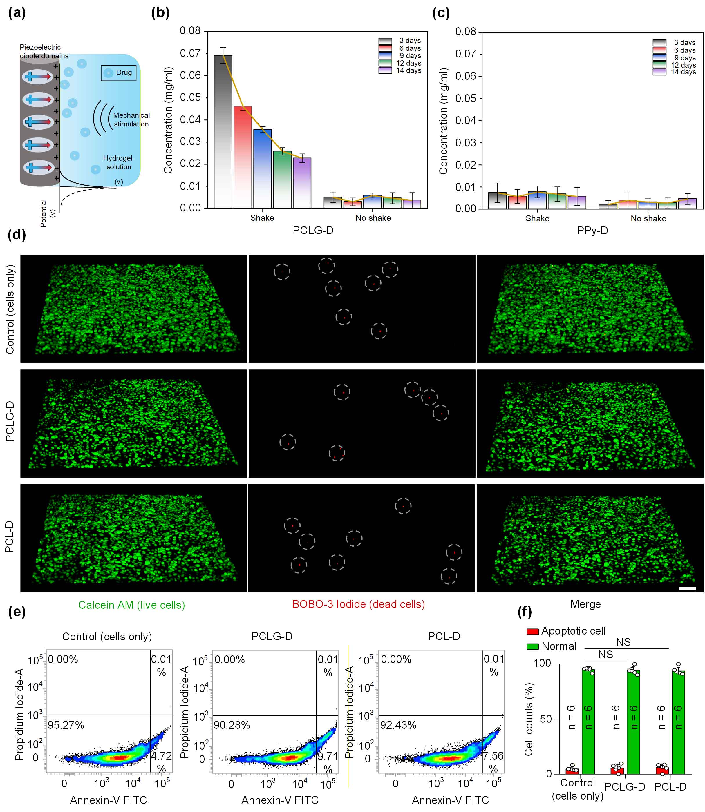
如图 3a 所示,阿司匹林/赖氨酸通过 PPy 纳米颗粒负载于导管表面,无外力时药物泄漏量极低,而运动诱导的机械刺激可触发导管的压电效应,实现药物的爆发释放 + 持续缓释,避免了直接给药带来的全身副作用,同时精准发挥抗炎、抗氧化作用。体外细胞实验证实导管无细胞毒性,对细胞凋亡/坏死无显著影响。

图3:多功能自供电纳米纤维导管的机械响应性药物递送和生物相容性。
如图 4a 所示,研究团队以小鼠坐骨神经 10 mm 缺损模型为研究对象,开展体内功能验证,结果显示 PCLG-D 纳米纤维导管展现出远超传统材料的修复效果:植入 14 天后,PCLG-D 导管可有效缩短神经缺损间隙,实现神经纤维的定向再生,且能维持神经冲动的跨缺损传导;免疫荧光分析证实,PCLG-D 组的坐骨神经再生程度显著优于纯 PCL、单纯药物注射等组别,8 周内可实现坐骨神经的完全再生。

图4:多功能自供电纳米纤维导管高效促进神经再生,显著改善肌肉萎缩。
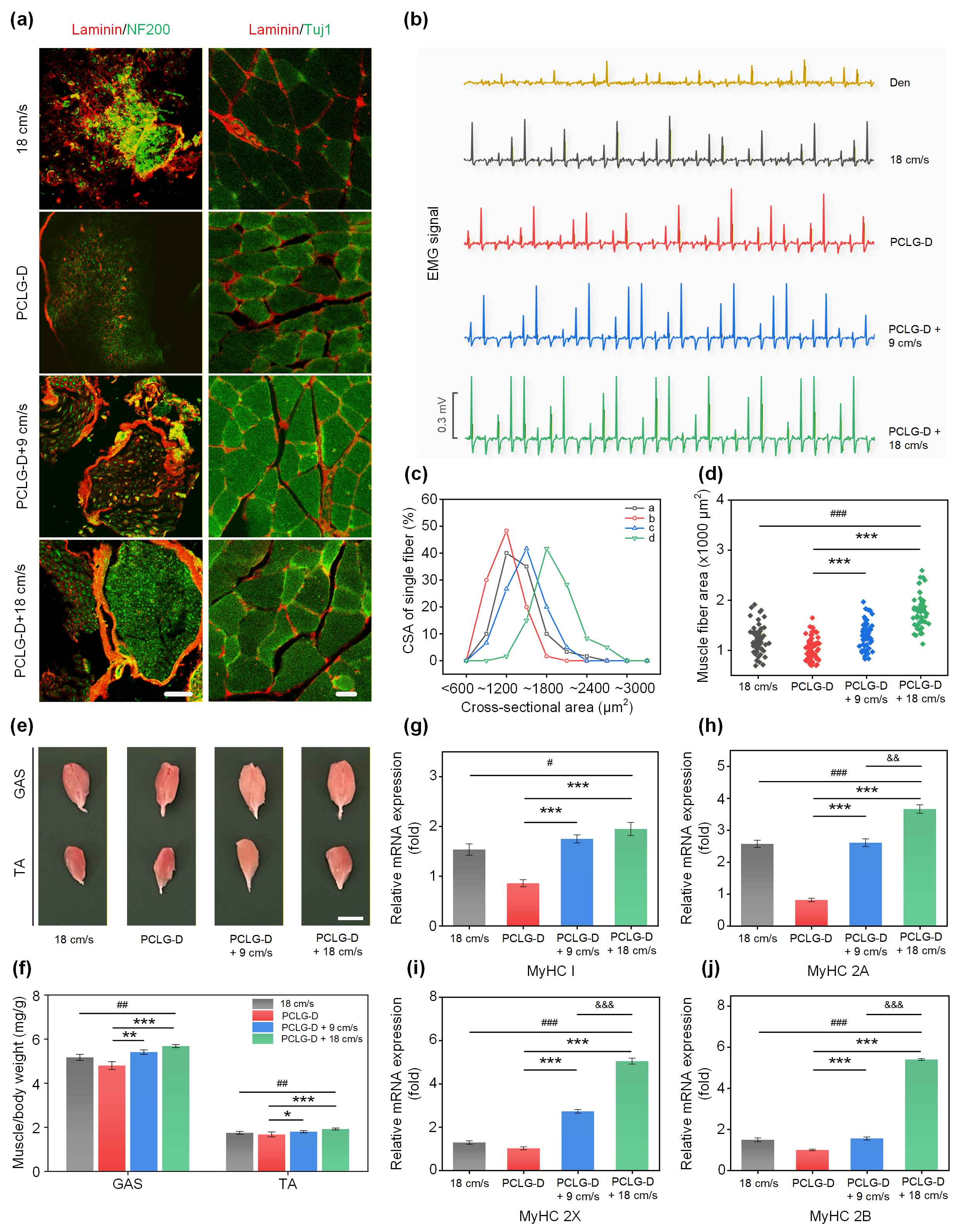
此外,如图 5 所示,跑步机运动(18 cm/s)可通过增强导管自供电性能,进一步提升药物释放效率与神经再生效果。与单纯 PCLG-D 组、单纯运动组相比,PCLG-D+18 cm/s 运动组的神经再生程度、肌电图(EMG)信号强度均为最高,腓肠肌纤维横截面积从 1200-1500 μm² 提升至 1800-2100 μm²,胫骨前肌、腓肠肌湿重显著增加,快/慢肌纤维相关基因(MyHC I/2A/2X/2B)表达水平大幅上调,有效逆转了失神经支配性肌肉萎缩。

图5:多功能自供电纳米纤维导管高效促进神经再生,显著改善肌肉萎缩。
论文链接:https://pubmed.ncbi.nlm.nih.gov/41840606/
人物简介:
胡金莲,香港城市大学生物医学工程系讲座教授,博士生导师,长期从事智能生物材料、组织工程、可穿戴生物医学器件等领域的研究,在静电纺丝纳米纤维材料、形状记忆聚合物、自供电生物医用器件等方向取得一系列创新性成果。主持国家自然科学基金、香港城市大学启动基金等多项科研项目,在 Advanced Materials、Matter、ACS Nano、Advanced Functional Materials 等国际顶级期刊发表大量高水平论文,研究成果为生物材料的临床转化提供了重要支撑。
翟振亚,江西省科学院医药与健康研究所副所长、副研究员,江西省“赣鄱俊才-主要学科学术和技术带头人”项目主持人,华南农业大学博士,中国科学院亚热带农业生态研究所博士后,师从印遇龙院士。长期从事营养学、腹泻与肠道健康调控、营养代谢与健康调控等领域研究,同时聚焦神经再生与智能生物材料的基础及转化研究,在跨学科融合开展生物材料研发与疾病调控研究方面形成特色。
谈仁杰,香港城市大学生物医学工程系哲学博士,江西省科学院医药与健康研究所研究人员,核心研究方向为神经肌肉再生、智能生物材料开发与药物精准递送。博士阶段独立设计核壳结构、自供电及导电纳米纤维系统等多款智能组织工程移植物,实现药物缓控释与运动触发按需释放,结合转录组学揭示其调控炎症、促进成肌和神经再生的关键分子机制,以第一作者/共同第一作者在 ACS Nano、Nano Energy、Journal of Nanobiotechnology 等中科院一区/二区顶刊发表 SCI 论文 7 篇,深度参与多项国家及省部级科研项目,具备扎实的分子机制研究功底与实验操作能力。