
癌症作为全球公共卫生领域的重大挑战,是人类死亡的主要原因之一。目前,外科手术切除仍然是实体肿瘤治疗的主要手段。尽管外科技术取得了重大进展,但由于肿瘤浸润性生长特性,手术边缘常残留微小病灶,不完全肿瘤切除仍然是一个主要的临床挑战,成为术后复发的重要诱因。此外,大面积手术创面为细菌定植创造了理想的环境,易继发细菌感染,导致伤口愈合延迟,严重影响患者的预后。因此,术后残留的微小肿瘤病灶和手术创面感染风险仍是肿瘤手术治疗面临的重大临床挑战。

Scheme图:PCL@N-3QL+纳米纤维制备及术后"抗肿瘤-抗菌-促修复"示意图。
近日,康复大学董瑞华和尹升艳团队在期刊《Chemical Engineering Journal》上,发表了最新研究成果“A multifunctional charged molecule-embedded nanofibrous dressing with dual light/dark activity for tumor-antibacterial synergistic therapy”。研究者合成了一种新的多功能分子N-3QL+,通过静电纺丝工艺,制备出PCL@N-3QL+纳米纤维,实现了术后残余肿瘤清除与创面感染控制的协同治疗。这种纳米纤维平台具有双重功能:残余肿瘤细胞的光动力消融和伤口愈合的加速。在光照射下,N-3QL+表现出优异的光敏性,通过光动力治疗(PDT)有效消除残留肿瘤细胞。在没有光照的情况下,N-3QL+仍然保持着优越的抗菌性能,对金黄色葡萄球菌的最低杀菌浓度为3.12 μM,对耐甲氧西林金黄色葡萄球菌(MRSA)的最低杀菌浓度为1.56 μM。此外,N-3QL+表现出快速的抗菌作用,能够在1 h内消灭细菌,并有效去除生物膜。这种"抗肿瘤-抗菌-促修复"三位一体的设计策略,为肿瘤术后综合管理提供了创新性解决方案。

图1:N-3QL+的合成及性能验证。

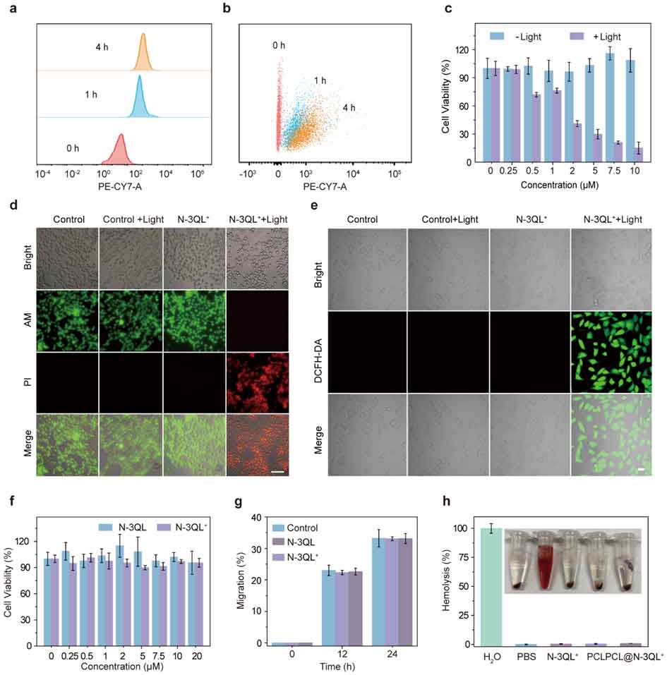
图2:细胞层面N-3QL+的光敏性能验证。
团队成功合成了N-3QL+,具有优异的光敏性,可高效降解ABDA。并且N-3QL+具有良好的细胞摄取能力。作为一种有效的光敏剂,N-3QL+在黑暗条件下,保持很好的生物相容性,而在光照下能够产生活性氧,强大的光毒性起到细胞杀伤作用。

图3:N-3QL+的抗菌活性验证。
细菌实验表明,N-3QL+对浮游细菌/细菌生物膜具有有效的杀灭作用,并且对正常细胞无任何副作用,这凸显了其作为治疗与细菌相关感染性疾病的一种有前景的候选药物的潜力。

图4:PCL@N-3QL+纳米纤维敷料的制备与抗菌性能验证。

图5:细菌转录组测序分析。

图6:PCL@N-3QL+纳米纤维敷料抗肿瘤性能验证。

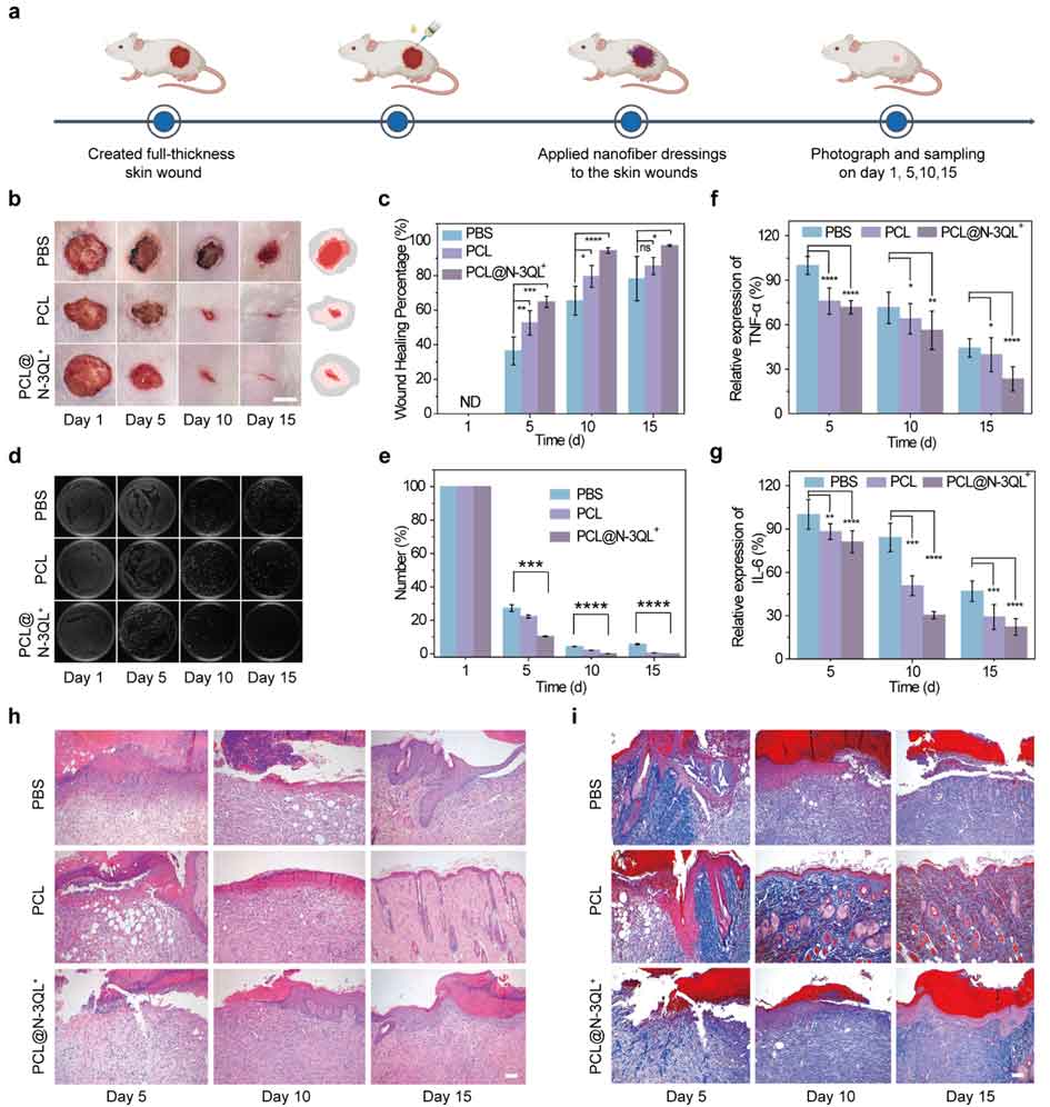
图7:PCL@N-3QL+纳米纤维敷料促伤口愈合性能验证。
小鼠肿瘤术后切除实验表明,PCL@N-3QL+纳米敷料不仅展现出了卓越的光动力疗法效果,还具有出色的生物安全性,能够用于在手术切除后清除残留肿瘤。并且,在鼠术后感染模型中,PCL@N-3QL+纳米纤维敷料具有极强的抗菌作用,并且能减轻炎症反应,从而促进伤口愈合。
本研究成功开发了一种新型多功能纳米纤维敷料(PCL@N-3QL+),用于解决肿瘤术后残留病灶清除、感染控制和伤口愈合的临床难题。通过分子设计合成的N-3QL+小分子具有独特的双重功能特性:(1)在光照条件下表现出优异的光动力活性,实现了对残留的微小肿瘤细胞的高效清除;(2)即使在无光照条件下,展现出出色的固有抗菌性能,具有快速杀灭效果,且不易诱导细菌产生耐药性。在肿瘤切除小鼠模型中,PCL@N-3QL+纳米纤维敷料显著降低了术后肿瘤复发率、高效清除了创面细菌,显著减轻了炎症反应,最终促进了伤口愈合速度。本研究中开发的兼具光动力治疗和固有抗菌功能的多功能纳米纤维敷料,不仅为肿瘤术后综合治疗提供了创新解决方案,也为多功能医用材料的研发奠定了重要基础,具有显著的科学研究价值和临床应用前景。
论文链接:https://doi.org/10.1016/j.cej.2026.175308
人物简介:
尹升艳,康复大学 副教授,硕士生导师,山东省高等学校青年创新团队负责人。主要研究方向以基础科学为驱动、临床问题为导向,围绕化学、材料学及生物医学,开发智能生物医用探针,开展肿瘤可视化诊疗、药物可控释放、组织修复等生物医学应用研究。发表SCI论文14篇,主持国家自然科学基金青年项目1项,山东省自然科学基金青年项目1项,青岛市自然科学基金青年项目1项,中国博士后面上项目1项,浙江省博士后项目1项,湖南省研究生重点项目1项。
董瑞华,康复大学副教授/高层次引进PI、人社部香江学者、山东省泰山学者青年专家、青岛市可视化诊疗与康复技术创新中心负责人。博士毕业于哈尔滨工业大学,导师蒋兴宇教授和刘绍琴教授。先后在香港中文大学(深圳)唐本忠院士团队和香港城市大学张勇院士团队开展博士后研究。主要从事AIE纳米材料及其生物医学应用的研究,发表SCI论文40余篇,其中以第一或通讯作者在Adv Mater, Adv Funct Mater, ACS Nano, Aggregate, Small等权威期刊发表论文20篇,引用超过2600余次,H指数28,授权发明专利27项。主持国家自然科学基金和省部级项目8项,担任Chinese Chemical Letters和Interdisciplinary Medicine期刊青年编委。