尊敬的各位专家、学者和业界同仁:
中国产业用纺织品行业协会、上海工程技术大学、东华大学将于2026年4月10~12日在上海工程技术大学共同举办“第四届静电纺丝非织造材料大会”,会议将以“聚势、链动、汇智”为主题,汇集静电纺丝非织造材料领域的专家、学者和企业代表,深入研讨静电纺丝科研方向、展示重点科技成果、推进产业链合作、探寻产业交融发展潜力、拓宽产品应用领域。现将会议有关事项通知如下:
一、组织结构
大会学术委员会
主 任:
俞建勇副主任:程博闻 委 员:白杰 陈代荣 陈苏 陈志钢 代云茜 邓红兵 丁彬 董相廷 方剑 侯豪情 蒋少华 焦丽芳 康卫民 蓝广芊 李从举 李昱昊 韩广萍 刘呈坤 刘勇 刘雍 刘天西 刘延波 卢晓峰 龙云泽 莫秀梅 潘凯 齐学申 覃小红 邵长路 王策 王林格 王威 王树涛 王先锋 魏取福 杨大祥 杨卫民 于晖 余彦 袁晓燕 杨冬芝 张克勤 张莹莹 赵兴雷 赵勇 郑煜铭(以姓名拼音排序)大
会主席:俞建勇
大会执行主席:许开宇 丁彬 李桂梅
大会副主席:侯豪情 杨卫民 张克勤
大会秘书长:辛斌杰 王先锋 符芬
组织委员:
杜丽瑛 高伟洪 黄景莹 焦文玲 李冠志 林燕燕 刘东明 刘力 陆春红 欧康康 曲洪建 孙蓓蓓 孙光武 王斐 王宁(小) 吴佳佳 徐丽慧 徐瑶 杨群 印霞 张欣欣 郑元生 周志鹏(以姓名拼音排序)
主办单位:中国产业用纺织品行业协会
承办单位:上海工程技术大学 东华大学 中产协静电纺丝非织造材料专业委员会协办单位:泉州纺织服装职业学院 北京化工大学 松江大学城科创源 全国纺织服装行业数字经济产教融合共同体 江南大学 苏州大学 青岛大学 西安工程大学 天津工业大学 北京服装学院 上海第二工业大学 武汉纺织大学 浙江理工大学 中原工学院 Advanced Fiber Materials期刊 新疆智能与绿色纺织重点实验室等
媒体支持
《纺织服装周刊》《中国纺织》中国纺织经济信息网 易丝帮
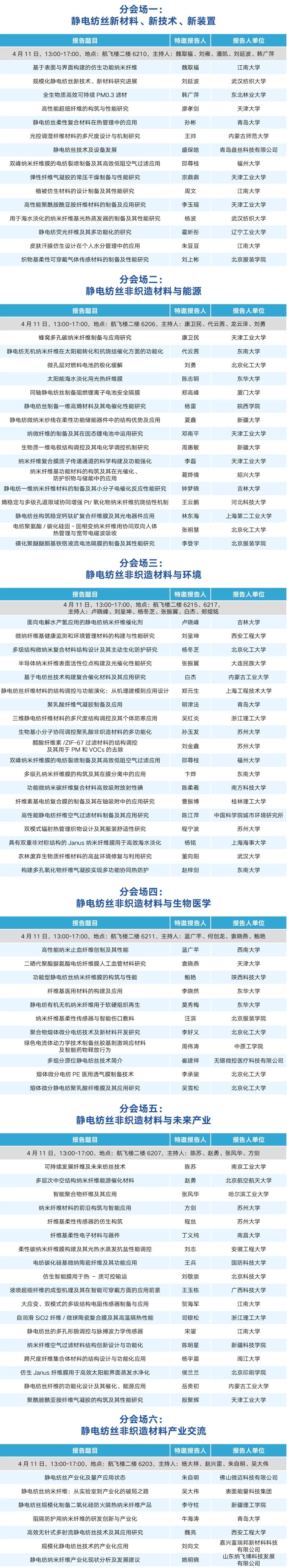
二、会议日程(拟)


分会场报告仍在更新增加中,具体安排以会议手册为准

三、会议时间和地点
会议时间:2026年4月10~12日
会议地点:上海工程技术大学松江校区(松江区龙腾路333号)
注册时间地点:4月10日 14:00-20:00,上海松江榕港万怡酒店4月11日 08:00-08:50,上海工程技术大学松江校区图书馆
协议酒店:本次会议不统一预订酒店房间,请参会代表自行提前预订房间,房源紧张,请尽早预订。
(1)协议酒店1:上海榕港万怡酒店(4月10日报到注册酒店)
房型及价格:双床房(480元/间/晚,含早)、大床房(480元/间/晚,含早)
地址:上海市松江区新松江路1277号
联系人:王伊丽 021-60398888 / 13918280348
(2)协议酒店2:汉庭上海松江大学城酒店
房型及价格:双床房、大床房(门市价88折/间/晚,含早)
地址:上海市松江区新松江路1292弄126号
联系人:孙先生18525412561
四、注册费用
现场缴费:学生1800元/人,教师2200元/人,企业代表3000元/人
早鸟价:学生1600元/人,教师2000元/人,企业代表2800元/人(注:中产协副会长单位免1人注册费)
缴费方式:注册费由中产协收取。参会代表可银行转账或现场缴费,汇款请注明“静电纺”。为满足更多代表报名需求,会议早鸟价延长至4月2日,该日期前完成注册且缴费的代表,可享受早鸟价并在报到时领取发票。
特别提醒:参会代表务必将报名回执通过电子邮件返回给会务组。
汇款信息:
户名:中国产业用纺织品行业协会
账号:8110 7010 1280 1917 392
开户银行:中信银行北京自贸试验区国际商务服务片区支行
五、成果对接和荣誉
大会将从参会口头报告和墙报中选取优秀报告和优秀墙报,颁发奖励证书。
大会提供产品和成果对接发布服务,有需要的单位请联系会务组符芬。


六、会务组联系方式
符 芬
手机:15210116495
邮箱:fufen@cnita.org.cn
印 霞
手机:18221515186
邮箱:xyin@dhu.edu.cn
杜丽瑛
手机:19945682351
邮箱:dly65211@163.com